Arduino hygrometer with DHT11 and SSD1306 OLED display
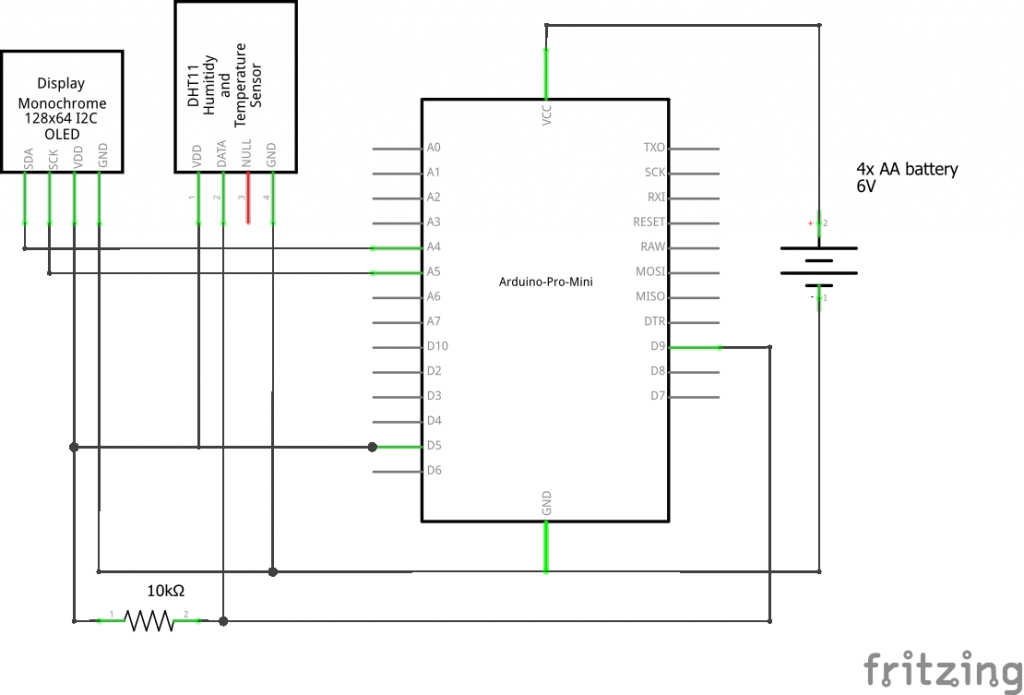
One of the things I like about Arduino ecosystem is that you can prototype pretty decent device in very short time. It might not be pretty, but will work. Just like my DIY hygrometer built with DHT11 and SS1306 OLED display I've built few weeks ago:
Simple, efficient and runs on 4 AA batteries. The best part is that it can be powered all the time. Arduino does humidity measurement, display the result and then powers itself down to conserve power. Cool, right?
Code is available in GitHub repository.
Tagged as:
#Arduino
#Electronics
I'm Paweł Spychalski and I do things. Mainly software development, FPV drones and amateur cinematography. Here are my YouTube channels:

