Crossbow LRS, hardware
Weather outside is bitchy. Period. It rains, then it's windy and then maybe there is some direct sunlight for 15 minutes. No way to fly or test my DIY RC radio link.
But, there is some progress after all. My latest changes seems to be working just fine. On a bench link was stable for almost 3 hours. Later I too it for a standard range test: 2.8km LOS. It also worked, I still had around 5dB of link budget left on a ground level.
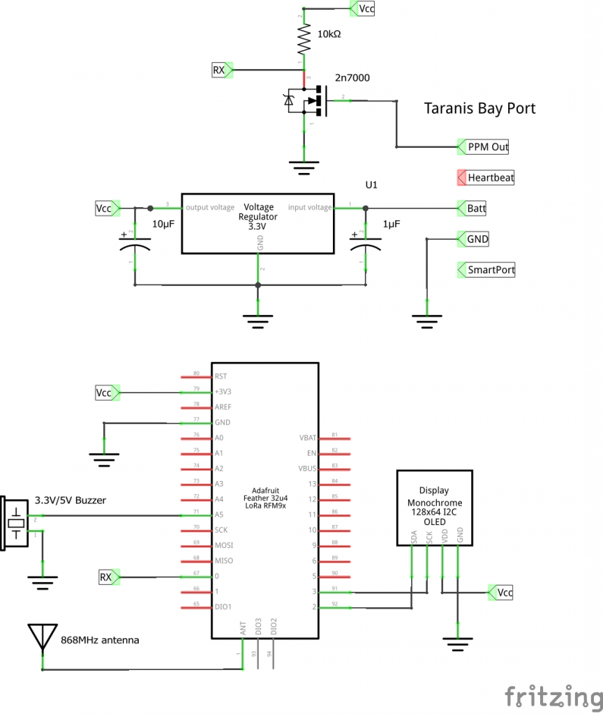
Back to the topic. Crossbow LRS is open source and open hardware. Maybe open hardware is too much, since there is almost no hardware to build. After all, first iteration is based on LoRa32u4 II development boards and running good old Arduino.
RX module requires no additional hardware:
TX module is slightly more complex. It required voltage stabilizer and inverter/level shifter made with single 2N7000 FET transistor. I2C OLED display is an option:
I'm Paweł Spychalski and I do things. Mainly software development, FPV drones and amateur cinematography. Here are my YouTube channels:



