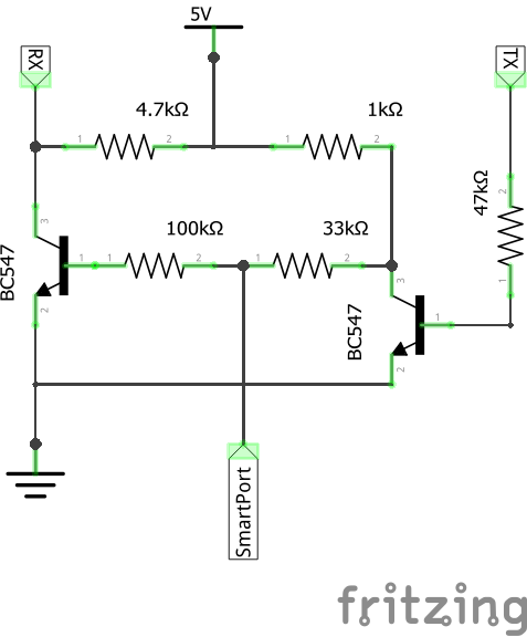
Hardware SmartPort Inverter using BC547 bipolar transistors
This post is only a short update for SmartPort inverter for F4 flight controllers. Here is alternative SmartPort inverter circuit using bipolar BC547 instead of unipolar 2N7000. All other aspects of operations are the same like in MOSFET version.
I'm Paweł Spychalski and I do things. Mainly software development, FPV drones and amateur cinematography. Here are my YouTube channels:

